Notice
Recent Posts
Recent Comments
| 일 | 월 | 화 | 수 | 목 | 금 | 토 |
|---|---|---|---|---|---|---|
| 1 | 2 | 3 | ||||
| 4 | 5 | 6 | 7 | 8 | 9 | 10 |
| 11 | 12 | 13 | 14 | 15 | 16 | 17 |
| 18 | 19 | 20 | 21 | 22 | 23 | 24 |
| 25 | 26 | 27 | 28 | 29 | 30 | 31 |
Tags
- react
- 루비
- kotlin
- Godot
- Python
- CPP
- RaspberryPi
- OTLanguage
- GitHub
- gnuplot
- ruby2d
- Shell
- ruby
- Spring
- gradle
- OAuth
- jetbrains
- error
- Java
- JS
- IntelliJ
- maven
- 개발노트
- Vane
- Android
- C
- boj
- Baekjoon
- plugin
- rubymine
Archives
- Today
- Total
PersesTitan(페르) 기술블로그
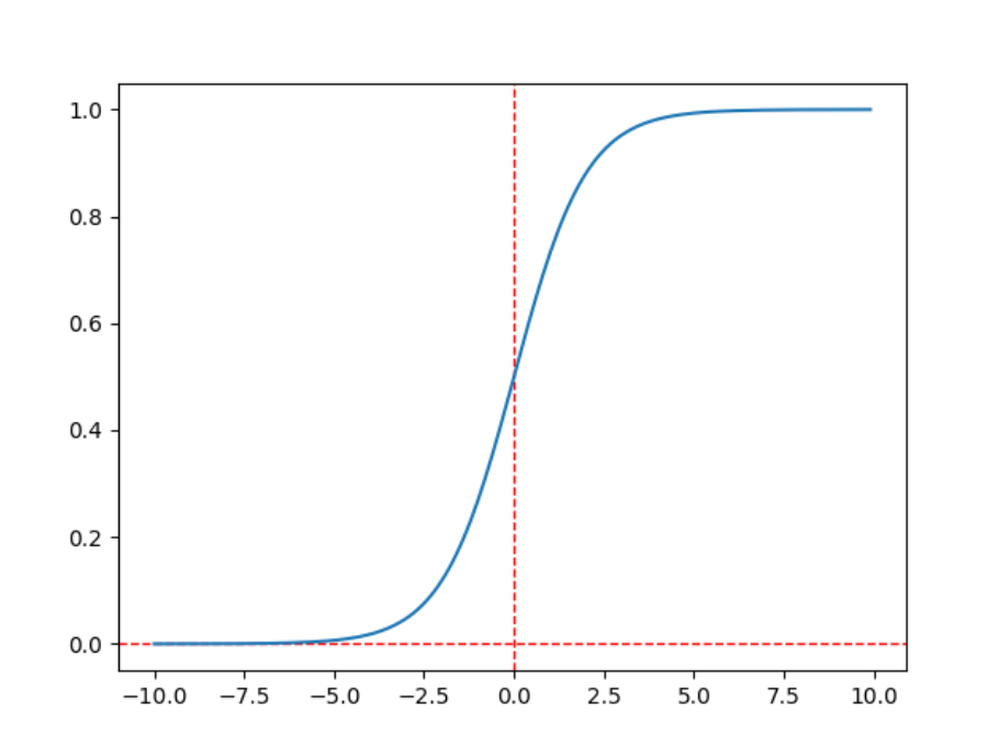
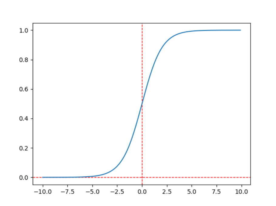
[Python] 시그모이드(sigmoid) 함수 그래프 구현하기 본문
관련된 글
[Python] sin, cos, tan 그래프 출력하기
import
numpy
- exp
자연지수 e를 받은 값인x승의 값을 반환해주는 라이브러리 입니다.
나머지 matplotlib.pyplot, numpy는 상단의 관련된 글에서 확인해주세요.
코드
import matplotlib.pyplot as plt
import numpy as np
def sigmoid(x):
return 1 / (1 + np.exp(-x))
array = np.arange(-10, 10, 0.1)
plt.axvline(x=0, color='r', linestyle='--', linewidth=1)
plt.axhline(y=0, color='r', linestyle='--', linewidth=1)
plt.plot(array, sigmoid(array))
plt.show()
출력

'Language > Python' 카테고리의 다른 글
| [Python] 그래프 함수 이름 넣기 (0) | 2023.04.11 |
|---|---|
| [Python] 원하는 함수 그래프 출력하기 (0) | 2023.04.11 |
| [Python] 파이썬 연립방정식 풀기 (0) | 2023.03.31 |
| [Python] 파이썬 버전 변경 없이 pip install 하기 (0) | 2023.03.23 |
| [Python] sin, cos, tan 그래프 출력하기 (2) | 2023.03.09 |